1 min read

Blender初心者のDay1:まず「起動できた」で勝ち(Windows)

Blenderをダウンロードしてはいたものの、実はちゃんと触ったことがなくて。
昨日ついに、Windowsにインストールして、起動して、立方体を「動かして保存」までできました。

この記事は、同じように「Blender触りたいけど怖い」「どこ押せばいいか分からない」という初心者さん向けに、Day1でやる最小の手順をまとめます。


この記事でできるようになること

  • BlenderをWindowsにインストールして起動できる

  • 最初の立方体(Cube)を G で動かして確定できる

  • .blend ファイルを迷子にならない場所に保存できる


動作環境

  • OS:Windows

  • Blender:起動時に表示されたバージョンは 5.0.1(私の環境)
    ※バージョンが違っても、Day1の手順はほぼ同じです。


1. Blenderのダウンロード(公式)

Blenderは公式サイトから入れました。まずはここからダウンロードします。

(公式ダウンロードページ)

公式のダウンロードページblender.org/download/


2. インストール(迷ったら“そのまま”でOK)

インストーラーは基本的に、迷ったらデフォルト設定のまま進めて大丈夫でした。

  • Next(次へ)

  • 利用規約に同意

  • インストール

  • 完了(Finish)

セットアップ開始画面)

  • ファイル名例setup-welcome.png

  • キャプション:セットアップ開始画面(Nextで進む)

  • alt:Blenderセットアップウィザードの開始画面(Next)

(インストール先の画面)

  • ファイル名例setup-destination.png

  • キャプション:インストール先の指定(迷ったらデフォルトのまま)

  • alt:Blenderのインストール先フォルダ設定画面(Windows)

(インストール実行の画面)

  • ファイル名例setup-install.png

  • キャプション:準備完了。Installでインストール開始

  • alt:Blenderインストール準備完了画面(Install)

(完了画面)

  • ファイル名例setup-finish.png

  • キャプション:インストール完了(Finish)

  • alt:Blenderセットアップ完了画面(Finish)


3. 起動したらこの画面が出る(成功)

起動すると、スタート画面が出ました。私の環境ではここに 5.0.1 と表示。

次は左側の 「全般」 をクリックすれば、作業画面(立方体がある画面)に入れます。
※Escでも閉じられます。

  • ファイル名例blender-splash.png

  • キャプション:起動できたらこのスタート画面が出る(左の「全般」)

  • alt:Blender起動直後のスタート画面(全般)


4. 最初に覚えるキーはこれだけ:G(移動)

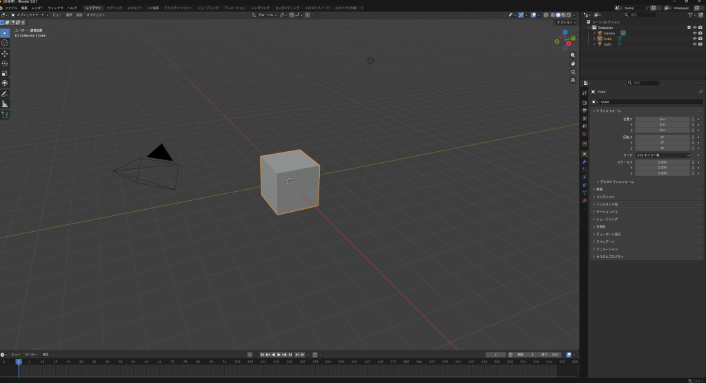
作業画面に入ったら、真ん中の立方体(Cube)をクリックして選択します。枠がついたらOK。

画像をここに挿入(作業画面で立方体が見える)

  • ファイル名例blender-cube.png

  • キャプション:作業画面(立方体を選択してGで移動)

  • alt:Blender作業画面の立方体(Cube)を選択した状態

立方体を動かす手順

  1. 立方体をクリックして選択

  2. キーボードで G

  3. マウスで少し動かす

  4. 左クリックで確定

(※もし「Gで動かした後のスクショ」があるなら、ここに追加すると最高)


5. 保存(ここが一番大事)

私は最初「保存先どこ…?」で止まりました。
でも、保存先を固定すると一気に楽になります。

おすすめ保存先(Windows)

ドキュメント配下に固定がおすすめです。

例:
ドキュメント\VRC_Create\02_Blender\Projects\day1\

保存手順

  1. Ctrl + S(保存)

  2. 左側で ドキュメント を選ぶ

  3. フォルダを作る(例:VRC_Create → 02_Blender → Projects → day1

  4. ファイル名を day1.blend にして保存


6. つまずきメモ:保存画面が出ないとき

私が一度つまづいたのがこれ。
「Ctrl+S押しても何も起きない」ように見えたんだけど、Blenderは**別ウィンドウが出るというより、画面が“ファイルブラウザ表示に切り替わる”**タイプで、気づきにくかった。

対処法(簡単)

  • 画面を一度クリックしてBlenderにフォーカス

  • 上のメニューから ファイル → 名前を付けて保存 を選ぶ

  • それでも見当たらない場合、Alt+Tabで他画面に出てないか確認


Day1の合格ライン(ここまでできたら勝ち)

  • Blenderを起動できた

  • 立方体を選んで G で動かして確定できた

  • day1.blend を保存できた

「作品を作る」はまだ先でOK。Day1は “怖くなくなる” ことが目的です。


次回(Day2)の予告

次は、編集モードに入って「押し出し(E)」だけやります。

  • Tab(Edit Mode)

  • 面を選択

  • E(押し出し)

  • 保存


おわりに

途中で気が散ったり集中が切れたりもしたけど、起動して保存までできた。
Day1は「作品を作る」よりも、まず怖くなくなることが目的。
小さくても前に進めたら、それで十分。少しずつ少しずつ進もう。

コメントを残す

メールアドレスが公開されることはありません。 が付いている欄は必須項目です

error: Content is protected !!