Blender初心者のDay2:編集モードと「E(押し出し)」だけやる
Day1では、Blenderを起動して、立方体を動かして、保存できました。
Day2はその続き。
今日は
「形が変わった!」を体験する日です。
難しいことはやりません。
覚えるのは 2つのキーだけ。
-
Tab(編集モードに入る)
-
E(押し出し)
この記事でできるようになること
-
編集モード(Edit Mode)に入れる
-
面を選択できる
-
Eキーで押し出しができる
-
Day2のファイルを保存できる
動作環境
-
OS:Windows
-
Blender:5.x系(Day1と同じ環境)
※ バージョンが違っても操作はほぼ同じです。
0. Day1のファイルを開く
まずは、昨日保存したファイルを開きます。
-
Blender起動
-
ファイル → 開く
-
day1.blendを選択
立方体が出てきたらOK。
1. Tabキーで「編集モード」に入る
画面左上を見ると、今は オブジェクトモード になっています。
ここで
Tabキー を押します。
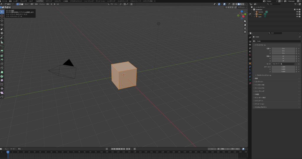
すると表示が少し変わり、立方体に
-
点
-
線
-
面
が見えるようになります。

これが 編集モード(Edit Mode) です。
2. 面を選択する(ここ大事)
押し出しをする前に、面を選びます。

画面上部のアイコンから
四角いアイコン(面選択) をクリック。
そのあと、立方体のどれか1面をクリックします。
オレンジ色になったら選択できています。
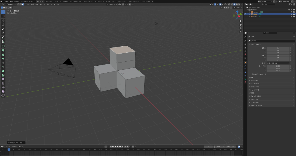
3. Eキーで押し出す(今日のゴール)
面を選択した状態で、
キーボードの E を押します。
そのままマウスを少し動かすと……
立方体が伸びる!
左クリックで確定します。
これが 押し出し(Extrude) です。
今日は
「きれいに作る」
「正確に作る」
は気にしなくてOK。
形が変わったら成功。
4. うまくいかないときチェック
動かない・伸びない場合
-
面が選択されているか?
-
編集モードになっているか?
-
何もないところを選択していないか?
変な方向に伸びる場合
-
カメラの向きの問題がほとんど
-
中ボタンで視点を回してからもう一度E
5. 保存(Day2もちゃんと残す)
できたら保存します。
-
Ctrl + S
-
ファイル名を
day2.blendに変更して保存
Day1とは別ファイルにしておくと、
「失敗しても戻れる」ので安心です。
Day2の合格ライン
-
Tabキーで編集モードに入れた
-
面を選択できた
-
Eキーで押し出しできた
-
day2.blendを保存できた
ここまでできたら、もう
**「Blender触ったことある人」**です。
次回(Day3)の予告
次は、形を整えるための3つだけ。
-
G(移動)
-
S(拡大・縮小)
-
R(回転)
編集モードで触ると、
「作ってる感」が一気に出ます。
おわりに
Day2は、
「立方体が立方体じゃなくなった日」。
うまくいかなくても大丈夫。
ぐちゃっとしても、それが普通。
少しずつ、
Blenderを触ったことのある人に近づいていきます!

