Blender初心者のDay3:G・S・Rで「形を整える日」
Day2では、Tabで編集モードに入って、
E(押し出し)で形が伸びるところまでできました。
Day3はその続き。
今日は「新しいことを増やす日」ではなく、
**もう知っているキーを“編集モードで使う日”**です。
覚えるのはこの3つだけ。
-
G(移動)
-
S(拡大・縮小)
-
R(回転)
この記事でできるようになること
-
編集モードのまま形を動かせる
-
面や頂点を G / S / R で調整できる
-
「作ってる感」を体験できる
-
Day3のファイルを保存できる
動作環境
-
OS:Windows
-
Blender:5.x系
※ Day1・Day2と同じ環境想定です。
0. Day2のファイルを開く
まずは昨日の続きから。
-
Blenderを起動
-
ファイル → 開く
-
day2.blendを選択
押し出して形が変わった立方体が出てきたらOK。
1. 編集モードに入る(Tab)
-
立方体を選択
-
Tabキー
編集モードに入っていることを確認します。
2. まずは「面」を選ぶ
今日も、最初は 面選択 から。
-
画面上部の 四角いアイコン(面選択)
-
どれか1面をクリック
-
オレンジ色になったらOK
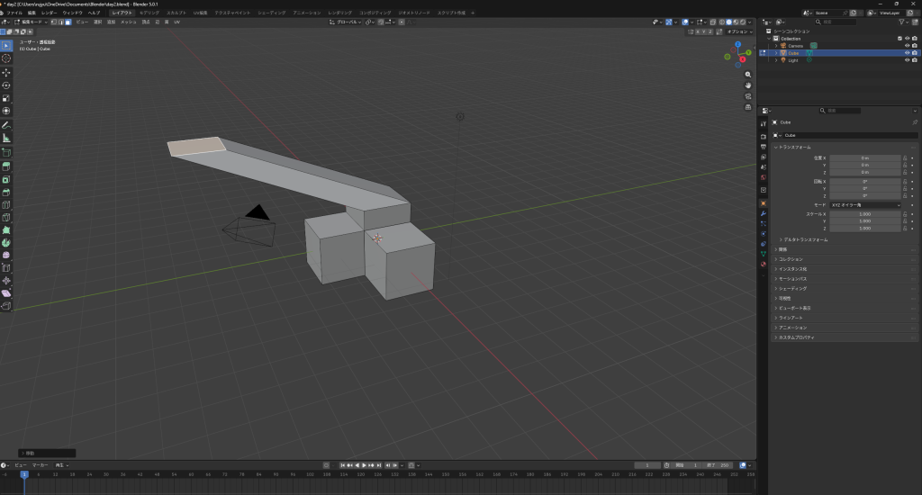
3. G:位置をちょっと動かす
面を選んだまま、
キーボードで G。
マウスを少し動かすと、
選んだ部分だけが動きます。
左クリックで確定。

Day1では「立方体全体」が動いた
Day3では「一部だけ」が動く
ここが編集モードの面白いところ。
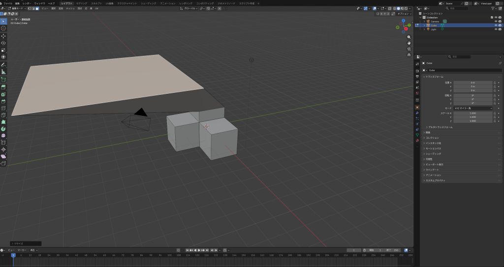
4. S:大きく・小さくする
同じく、面を選択したまま
Sキー を押します。
マウスを動かすと、
選択した部分が 広がったり・縮んだり します。
左クリックで確定。

5. R:くるっと回す
最後は Rキー。
面を選択した状態で R → マウスを動かすと、
少し回転します。
左クリックで確定。

※ 変な方向に回ってもOK。
今日は「できた」が大事。
6. ぐちゃっとしても大丈夫
Day3でよくあること:
-
形が歪む
-
何が正解かわからない
-
「これでいいのか…?」となる
全部、普通です。
Blenderは
触って → 変になって → 少し戻して
を繰り返して慣れるもの。
7. 保存(Day3も別ファイル)
一区切りついたら保存します。
-
Ctrl + S
-
ファイル名を
day3.blendに変更 -
保存
Dayごとにファイルを分けておくと、
後で見返したときに成長が分かります。
Day3の合格ライン
-
編集モードで
-
G(移動)
-
S(拡大・縮小)
-
R(回転)
を使えた
-
-
形が少しでも変わった
-
day3.blendを保存できた
きれいじゃなくてOK。
意味が分からなくてもOK。
触れたら勝ち。
次回(Day4)の予告
次は、選択をもう少しだけ広げます。
-
点(頂点)
-
線(辺)
-
面(復習)
「どこを動かしているか」が
少しずつ分かってくる回です。
おわりに
Day3は、
「操作が“道具”になり始める日」。
G・S・Rは、これから何百回も使います。
今日ぐちゃっとした形も、全部経験値。
少しずつ、
Blenderを触ったことのある人に又、近づいていきます!
また次、Day4で。