Blender初心者のDay4:点・辺・面を知って、Ctrl+Rで「割る」
編集モードで G・S・R を使って形を整えました。
でも触っていると、こんなことを感じませんでしたか?
-
「ここだけ動かしたいのに無理」
-
「掴めるところが少ない」
-
「もっと細かくしたい」
Day4は、その理由が分かる日です。
この記事でできるようになること
-
点・辺・面の違いが分かる
-
どれを動かしているか意識できる
-
Ctrl+R で分割(割る)ができる
-
Day4のファイルを保存できる
動作環境
-
OS:Windows
-
Blender:5.x系
※ Day1〜Day3と同じ環境です。
0. Day3のファイルを開く
-
Blenderを起動
-
ファイル → 開く
-
day3.blendを選択
形がぐちゃっとしていても大丈夫。
今日は「理解」が目的です。
1. まずは「点・辺・面」を見る
-
立方体を選択
-
Tabキー で編集モードへ
画面上部に、小さなアイコンが3つ並んでいます。
-
● 点(頂点)
-
─ 辺(エッジ)
-
■ 面(フェース)
Blenderの形は、
点 → 線 → 面 でできています。
2. 同じ G でも、動くものが違う
ここで少し触ってみます。
点(●)を選んで G
-
点選択(●)
-
角の点を1つ選択
-
Gキー
👉 角だけが動きます。
辺(─)を選んで G
-
辺選択(─)
-
辺を1本選択
-
Gキー
👉 線ごと動きます。
面(■)を選んで G
-
面選択(■)
-
面を1つ選択
-
Gキー
👉 面全体が動きます。
3. 「割れ目」がないと細かくできない
ここが今日のポイントです。
-
点や辺を動かしたい
-
でも、掴める点が少ない
それは、
まだ割れていないから。
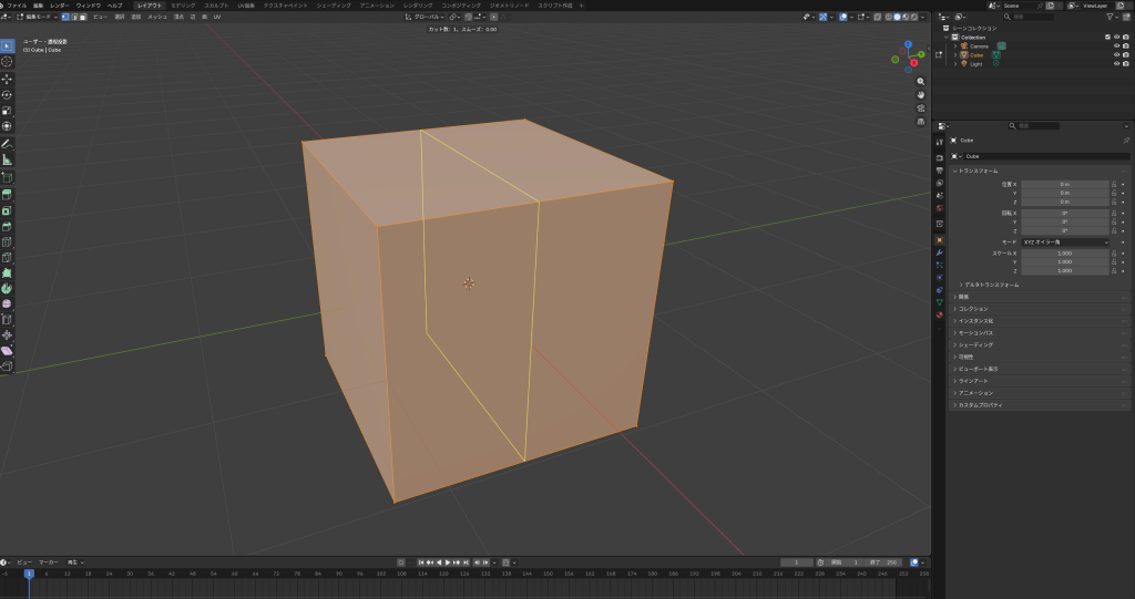
そこで使うのが Ctrl+R です。
4. Ctrl+R を押してみる(割る)
編集モードのまま、
Ctrl+R を押します。
すると、
黄色の線 が表示されます。
これは
「ここで割れますよ」という予告線です。
5. 割る位置を決めて確定
-
Ctrl+R
-
マウスを動かして位置を決める
-
左クリック
-
もう一度クリックで確定
これで、立方体に
新しい線(分割) が入りました。
6. 割ったあと、もう一度 G
さっきと同じように、
-
点
-
辺
-
面
を選んで Gキー を押してみてください。

👉 今までより
違う動きができるのが分かるはずです。
7. うまくいかないとき
黄色の線が出ない
-
編集モードか?
-
オブジェクトを選択しているか?
変な方向に割れる
-
視点の向きの問題がほとんど
-
中ボタンで視点を回してから再チャレンジ
8. 保存(Day4)
一区切りついたら保存します。
-
Ctrl+S
-
ファイル名を
day4.blend -
保存
Day4の合格ライン
-
点・辺・面の違いを見た
-
Ctrl+R で割れた
-
割ったあと、少し触れた
-
day4.blendを保存できた
理解があいまいでもOK。
「割れるんだ」と分かれば合格。
次回(Day5)の予告
次は、
ここまでの操作だけで形を1つ完成させます。
-
押し出す(E)
-
割る(Ctrl+R)
-
動かす(G・S・R)
「ちゃんと作った」が残る回です。
おわりに
Day4は、
Blenderが少し論理的に見える日。
点・辺・面を知ってから Ctrl+R を使うと、
「なぜ割るのか」が分かってきます。
今日はそれで十分。
また次、Day5で。

